导航
学生发展
社团活动
学生活动
讲座报告
校友会
校园生活
教育教学
课程特色
教务管理
技能培训
实践教学
实验中心
实验室规章制度
合作交流
产教融合
国际交流
合作机构
交流项目
科学研究
学科建设
科研项目
党群工作
党建
工会
团委
关于我们
学院介绍
院长寄语
领导班子
组织机构
系部介绍
师资队伍
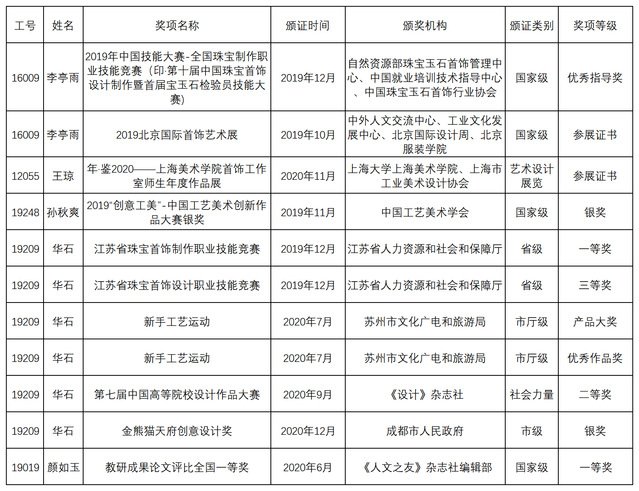
2020年度科研成果统计-奖项
发布者:孙依婷
发布时间:2020-12-29
浏览次数:
15
©2019 上海建桥学院珠宝学院 版权所有